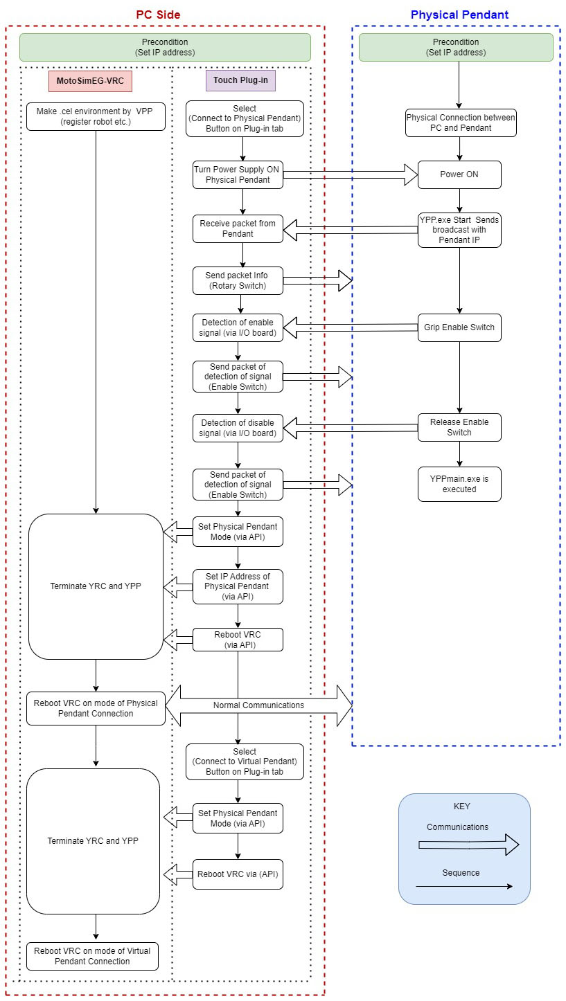
The attached flowchart will show the signals and interaction between the MotoSim EG-VRC app, the Touch plugin, and the physical pendant, which help when trying to troubleshoot a MotoSim EG-VRC Touch that is not working.
The attached flowchart will show the signals and interaction between the MotoSim EG-VRC app, the Touch plugin, and the physical pendant, which help when trying to troubleshoot a MotoSim EG-VRC Touch that is not working.
Comments
0 comments
Please sign in to leave a comment.